开云(中国版权) - kaiyun官方服务平台

欢迎访问开云(中国版权) - kaiyun官方服务平台
13512335678
18660950111

两部门发布《智能网联汽车产品准入、召回及软件在线升级管理与技术指南

作者:小编   日期:2025-03-01   点击数:

  工业和信息化部、市场监管总局发布《智能网联汽车产品准入、召回及软件在线升级管理与技术指南》提出,提出规范营销宣传行为。企业向消费者提供有关智能网联汽车驾驶自动化等级、系统能力、系统边界等信息时,应当真实、全面,不得作虚假、夸大系统能力或引人误解的宣传,确保消费者正确理解和使用智能网联汽车产品。企业在组合驾驶辅助系统或功能命名及营销宣传中,不得使用暗示消费者该系统可以作为自动驾驶系统使用,具备实际上并不具备的功能等用语,防止驾驶员滥用风险。

  工业和信息化部网站2月28日消息,为进一步做好搭载组合驾驶辅助系统和具备软件在线升级(简称“OTA升级”)功能的智能网联汽车产品准入与召回管理,规范汽车生产企业OTA升级活动,工业和信息化部、市场监管总局发布《关于进一步加强智能网联汽车产品准入、召回及软件在线升级管理的通知》。

  《通知》要求落实汽车生产企业生产一致性和质量安全主体责任,加强智能网联汽车产品准入和召回管理,进一步规范汽车生产企业OTA升级活动,提升智能网联汽车产品安全水平,促进新技术规范应用,推动汽车产业高质量发展。

两部门发布《智能网联汽车产品准入、召回及软件在线升级管理与技术指南(图1)

  在加强智能网联汽车产品准入与召回管理方面,《通知》明确提出,汽车生产企业要根据《智能网联汽车产品准入、召回及软件在线升级管理与技术指南》,加强与研发生产智能网联汽车产品及开展OTA升级活动相适应的能力建设。

  企业要对智能网联汽车产品及OTA升级活动开展充分的测试验证,明确系统边界和安全响应措施,确保控制策略合理,严格履行告知义务,确保在开发、生产、运行等阶段进行有效的安全管理,不断提升产品功能、性能和质量安全水平。

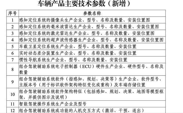
  《通知》提到,开云中国 Kaiyun中国官方网站细化产品准入与召回管理要求。在车辆产品主要技术参数表中,补充增加组合驾驶辅助系统和OTA升级信息有关技术参数,补充增加的技术参数,纳入工业和信息化部产品准入和生产一致性管理。

两部门发布《智能网联汽车产品准入、召回及软件在线升级管理与技术指南(图2)

  中国证券报记者注意到,补充增加的技术参数涵盖智能驾驶相关产品的详细信息,包括生产企业、型号、名称及数量、安装位置图等。上述技术参数还涉及有无特定智能驾驶功能,例如,有无组合驾驶辅助系统的换道功能,有无自动紧急制动功能等。

  业内人士表示,上述要求有助于进一步明确搭载辅助驾驶系统的车辆出现事故时的权责。

  《通知》还要求,深化产品沙盒监管;健全事件事故与研判机制。其中,企业在获知其生产销售的智能网联汽车产品发生组合驾驶辅助系统失效导致功能退出等事件或搭载组合驾驶辅助系统车辆发生碰撞等事故的,根据有关要求向工业和信息化部、市场监管总局。

  强化汽车软件在线升级活动协同管理方面,《通知》提出,加强OTA升级活动监督管理。企业实施OTA升级活动,应当按要求向工业和信息化部、市场监管总局备案,并确保实施OTA升级活动后的汽车产品符合国家法律法规、技术标准及技术规范等相关要求。市场监管总局及时开展备案评估与监督检查,规范OTA升级应用方式,避免企业通过OTA升级隐瞒车辆缺陷或规避责任。

两部门发布《智能网联汽车产品准入、召回及软件在线升级管理与技术指南(图3)

  强化OTA升级活动分类管理。不涉及产品主要技术参数变更的OTA升级活动,企业在完成备案后,即可实施升级;涉及产品主要技术参数变更的,企业应当在取得产品变更许可并完成备案后,方可实施升级。涉及汽车自动驾驶功能的OTA升级活动,应当按照准入管理有关规定,取得相应许可。

  工业和信息化部装备工业一司有关负责人表示,智能网联汽车作为汽车产业发展的战略方向,正处于技术快速演进和市场加速布局的阶段。当前,组合驾驶辅助系统(2级驾驶自动化系统)已从高速场景逐步扩展至城区复杂场景,汽车软件在线升级活动日益频繁,持续更新车辆产品的功能和性能。《通知》的出台,旨在为行业提供清晰、透明且可预期的制度规范,指导企业加强能力建设,有序开展技术、模式和产品的创新与推广应用,培育和壮大新质生产力。

  此前,两部门分别从新车准入和在用车质量安全管理的角度,对搭载组合驾驶辅助系统的车辆和OTA升级活动进行管理。为适应行业发展新形势,《通知》充分考虑智能网联汽车产业发展实际需求,以创新行业管理为着力点,强化准入与召回管理协同,完善事前准入、事中监督、事后追溯的管理机制,构建更加高效务实的监管框架,同时减轻企业合规负担,营造有利于技术创新的营商环境,激发企业创新活力,从生产端到使用端提升汽车产品安全水平。

  特别声明:以上内容(如有图片或视频亦包括在内)为自媒体平台“网易号”用户上传并发布,本平台仅提供信息存储服务。

  实测最高时速359km/h!2小时大定突破10000台,完成全年目标!雷军:失眠了!“发布会同款皮衣”被卖爆,预售已排到一个月后

  被问是否仍认为泽连斯基是“独裁者”,特朗普:我说过吗?真不敢相信我说过这种线

  发现一个现象:你吼了孩子,他敢顶嘴,说明这个家还有救;如果孩子一声不吭……

  《中国能源报》社有限公司官网官方账号,专注能源行业报道的垂直媒体,是能源专业产经传媒平台。

Copyright © kaiyun通信有限公司 版权所有   苏ICP备20004841号
首页
产品
电话
Copyright © kaiyun通信有限公司 版权所有  苏ICP备20004841号  网站地图
返回顶部